JEONBUK NATIONAL UNIVERSITY
메인화면
로그인
사이트맵
KOREAN
Medical School
메뉴 열기
Site
로그인
사이트맵
About
Dean's Greetings
History
Establishment of medical schools
History
Past Deans
Status of professors/students
Mission/Vision
Educational objectives
Educational Purpose/Objectives
Graduation performance
Timing and performance
Organization Chart
contact
Basic educational facilities and support facilities
Scholarship system
Directions
Faculty
Teacher appointment-related and post-appointment responsibilities
Department of Basic Medical Sciences
Department of Immunology
Department of Microbiology
Department of Forensic Medicine
Department of Pathology
Department of Physiology
Department of Biochemistry and Molecular Biology
Department of Pharmacology
Department of Preventive Medicine
Department of Anatomy
Department of Medical Information
Department of Clinical Medicine
Department of Family Medicine
Department of Anesthesiology
Department of Therapeutic Radiology and Oncology
Department of Urology
Department of Obstertrics and Gyneology
Department of Plastic and Reconstructive Surgery
Department of Pediatrics
Department of Neurology
Department of Neurosergery
Department of Opthalmology
Department of Diagnostic Radiology
Department of Emergency Medicine
Department of Biomedical Engeering
Department of Otolaryngology
Department of Rehabilitation Medicine
Department of Psychiatry
Department of Orthopedic surgery
Department of Clincal Pathology
Department of Dermatology
Department of Nuclear Medicine
Department of Thoracic and Cardiovascular Surgery
Department of Internal Medicine
Department of Surgery
Department of Medical Education
Department of Humanities and Social Medicine
Curriculum
Department of Premedicine
Department Introduction
Major Curriculum
Curriculum
Department of Medicine
Curriculum
PBL/CBL
Education Support Office
Clinical Skills Center
Providing an opportunity to raise objections and explain
Admission
General Graduate School
Department of medical science
Department of medical
Department of Speech-Language Pathology
Graduate School of Public Health
Major of Public Health
메뉴 닫기
Professionalism
The Best Glocal University
HOME
>
About
>
Organization Chart
작게
100%
크게
즐겨찾기
페이지 인쇄
SNS 주소
facebook
Twitter
Kakao story
URL
닫기
About
Dean's Greetings
History
Establishment of medical schools
History
Past Deans
Status of professors/students
Mission/Vision
Educational objectives
Educational Purpose/Objectives
Graduation performance
Timing and performance
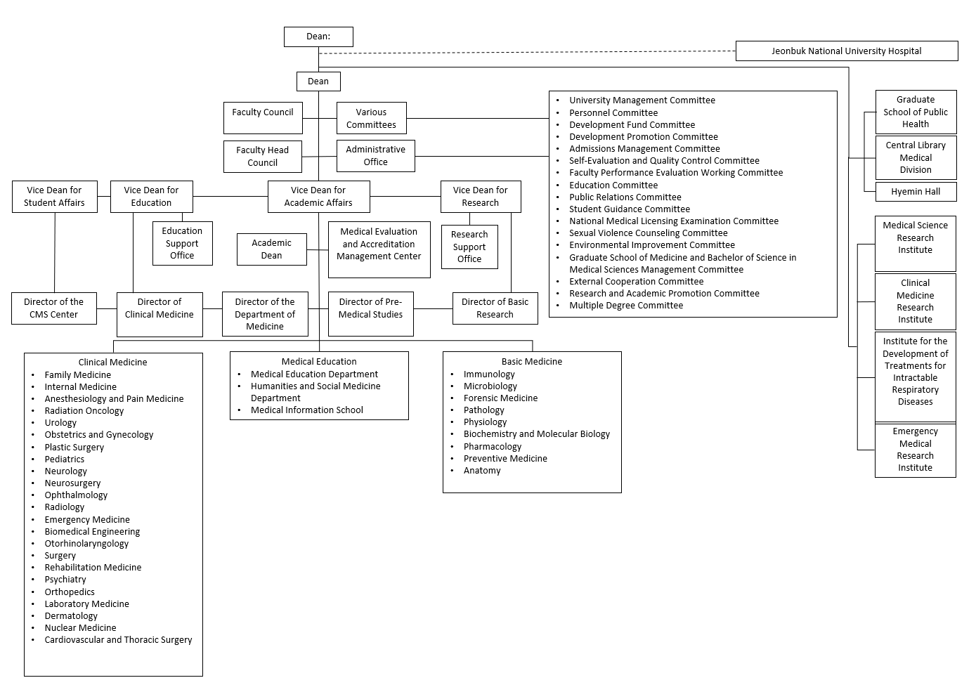
Organization Chart
contact
Basic educational facilities and support facilities
Scholarship system
Directions
Organization Chart
contact
Professor
Administrative Office
Education Support Office
Medical Library
/WEB-INF/jsp/k2web/com/cop/site/layout.jsp
medeng_sub